Graphene Опубликовано: 12 февраля 2022 Опубликовано: 12 февраля 2022 (изменено) 17 часов назад, BondK сказал: Как понимаю между 1 и 8 ногами микрухи резистор подвешен? А какой номинал? Согласно даташиту подбираете номинал (коэффициент усиления) опытным путём для своей комбинации балок, модели микросхемы и напряжения питания. В моём случае для INA128 усиление (GAIN) между 200 и 500 раз. Если у Вас INA122, то номинал будет где-то в районе 500-1000 Ом. Но по факту подбирается уже в собранном виде. Изменено 12 февраля 2022 пользователем Graphene
WW_Wagner Опубликовано: 13 февраля 2022 Опубликовано: 13 февраля 2022 Спасибо! Пошел покупать железо. Я еще вернусь. С кучей вопросов.
WW_Wagner Опубликовано: 18 февраля 2022 Опубликовано: 18 февраля 2022 Основание буду делать таки своё. И из желюза. Так проще, для меня.
MYCYJIbMAHUH Опубликовано: 30 марта 2022 Опубликовано: 30 марта 2022 Раскажите,объясните как и что залить в ардуину,чтобы она стала контроллером тензоджоя.Роман,можешь нарисовать более подробную,но простую схему подключения тензодатчиков к ардуине. Я собрал загрузку таким образом. Скрытый текст Скрытый текст 2
bunik Опубликовано: 30 марта 2022 Опубликовано: 30 марта 2022 4 часа назад, MYCYJIbMAHUH сказал: Я собрал загрузку таким образом. какой ход получился?
MYCYJIbMAHUH Опубликовано: 30 марта 2022 Опубликовано: 30 марта 2022 40 минут назад, bunik сказал: какой ход получился? Ни градуса.
bunik Опубликовано: 31 марта 2022 Опубликовано: 31 марта 2022 12 часов назад, MYCYJIbMAHUH сказал: Ни градуса. Вообще неподвижная ручка? Странно.. если такой бутерброд городить, то можно короткий ход сделать все же.
MYCYJIbMAHUH Опубликовано: 31 марта 2022 Опубликовано: 31 марта 2022 (изменено) 1 час назад, bunik сказал: Вообще неподвижная ручка? Странно.. если такой бутерброд городить, то можно короткий ход сделать все же. Можно сделать и предзагруз.К примеру крестообразную деталь толщина металла-3мм,заменить на деталь толщиной 1мм или 2мм. Нужно оживить Ардуину,подцепить датчики и поэкспериментировать с деталями разной толщины. Кнопки ручки будут работать от родного контроллера.На корпус можно установить два потенциометра.Тензодатчики будут работать с Ардуиной.Из корпуса будет торчать два USB.Но может быть тензу добавят в Фриджой, Доставайте из шкафов базы Cougar,будем жить! Изменено 31 марта 2022 пользователем MYCYJIbMAHUH
propeler Опубликовано: 31 марта 2022 Опубликовано: 31 марта 2022 18 часов назад, MYCYJIbMAHUH сказал: Я собрал загрузку таким образом. К сожалению при такой сборке на второй оси будут паразитные показание при перемещении по одной оси. Я даже картинку выкладывал. Нужно ставить датчики линейно по оси по которой будет нагрузка. А схему ж я тоже вроде выкладывал. 1 2
MYCYJIbMAHUH Опубликовано: 31 марта 2022 Опубликовано: 31 марта 2022 28 минут назад, propeler сказал: К сожалению при такой сборке на второй оси будут паразитные показание при перемещении по одной оси. Я даже картинку выкладывал. Нужно ставить датчики линейно по оси по которой будет нагрузка. А схему ж я тоже вроде выкладывал. Синие сопротивления на микросхеме,какой номинал?
bunik Опубликовано: 31 марта 2022 Опубликовано: 31 марта 2022 1 час назад, MYCYJIbMAHUH сказал: .Тензодатчики будут работать с Ардуиной.Из корпуса будет торчать два USB.Но может быть тензу добавят в Фриджой, Что значит "добавят"? Вроде даже самый чахлый контроллер может с аналоговым сигналом работать. Или у вас тенза на цифре?
MYCYJIbMAHUH Опубликовано: 31 марта 2022 Опубликовано: 31 марта 2022 5 минут назад, bunik сказал: Что значит "добавят"? Вроде даже самый чахлый контроллер может с аналоговым сигналом работать. Или у вас тенза на цифре? Я не шарю.Конечно как по инструкции в конфигураторе mmjoy2 пропишу эти датчики -внутренний датчик.Надо смотреть. Выше по теме я не видел подробного ответа об этом.
propeler Опубликовано: 31 марта 2022 Опубликовано: 31 марта 2022 1 час назад, MYCYJIbMAHUH сказал: Синие сопротивления на микросхеме,какой номинал? Подстроечник: 1
MYCYJIbMAHUH Опубликовано: 31 марта 2022 Опубликовано: 31 марта 2022 34 минуты назад, propeler сказал: Подстроечник: У подстроечника три ноги,а на схеме только две ноги?
propeler Опубликовано: 31 марта 2022 Опубликовано: 31 марта 2022 34 минуты назад, MYCYJIbMAHUH сказал: У подстроечника три ноги,а на схеме только две ноги? цетральную ногу с любой из боковых использовать. Одна нога остается висеть 1
MYCYJIbMAHUH Опубликовано: 31 марта 2022 Опубликовано: 31 марта 2022 57 минут назад, propeler сказал: цетральную ногу с любой из боковых использовать. Одна нога остается висеть Роман,можете показать как скетч залить в ардуину?
WW_Wagner Опубликовано: 1 апреля 2022 Опубликовано: 1 апреля 2022 (изменено) 31.03.2022 в 18:54, MYCYJIbMAHUH сказал: Роман,можете показать как скетч залить в ардуину? https://alexgyver.ru/lessons/before-start/ На этом сайте хорошо описано как установить нужное и записать скетч. Сама процедура. Так же понадобиться дополнительно установить библиотеку джойстиков. Как устанавливать библиотеки тоже у Алекса написано. Качаем здесь. Код - Скачать ZIP https://github.com/MHeironimus/ArduinoJoystickLibrary После установки этой библиотеки, выделяем код скетча которым поделился камрад на стр. 5, и вставляем в окно arduino. Получается вот так: при этом ардуинка подсоединена и все настроено для прошивки. Жмакаешь на стрелочку "загрузка" и должна пойти прошивка. Если что то не идет, смотри настройки порта. Скорее всего не указана скорость обмена. Когда скетч загрузится, отсоединяешь ардуинку и снова втыкаешь в юсиби порт. Лезешь в устройства, находишь там джой. Работают только оси. Кнопки не активны. Изменено 1 апреля 2022 пользователем BondK 2 1
MYCYJIbMAHUH Опубликовано: 3 апреля 2022 Опубликовано: 3 апреля 2022 (изменено) 31.03.2022 в 14:03, propeler сказал: 2.5 вольт-это светодиод? Изменено 3 апреля 2022 пользователем MYCYJIbMAHUH
MYCYJIbMAHUH Опубликовано: 3 апреля 2022 Опубликовано: 3 апреля 2022 Обращаюсь к интересующимся этой темой,если есть опыт работы в Лаут,может нарисуете плату для самостоятельного изготовления? Под такую Ардуину.
WW_Wagner Опубликовано: 3 апреля 2022 Опубликовано: 3 апреля 2022 4 часа назад, MYCYJIbMAHUH сказал: 2.5 вольт-это светодиод? Это два резистора по 10 килоом. Светодиод по другому обозначается. (стрелочка упирается в перемычку и рядышком две стрелочки показывают излучение) Это два с половиной вольта. 3 часа назад, MYCYJIbMAHUH сказал: Обращаюсь к интересующимся этой темой,если есть опыт работы в Лаут,может нарисуете плату для самостоятельного изготовления? Под такую Ардуину. Лет двадцать не брал шашку в руки. А что здесь рисовать? Кучку штырьков на плате куда припаять эту ардуинку, и далее разводка на разъемы? 1
WW_Wagner Опубликовано: 3 апреля 2022 Опубликовано: 3 апреля 2022 2 часа назад, BondK сказал: Это два резистора по 10 килоом. Светодиод по другому обозначается. (стрелочка упирается в перемычку и рядышком две стрелочки показывают излучение) Это два с половиной вольта. Лет двадцать не брал шашку в руки. А что здесь рисовать? Кучку штырьков на плате куда припаять эту ардуинку, и далее разводка на разъемы? Уточню вопрос. Эта ардуинка предназначена быть контроллером джоя на тензодатчиках. То есть две оси без кнопок. Надо собрать платку по лут технологии, куда цепляем шнурок юсиби и проводки от тензодатчиков, так? Если так, попробую вспомнить как это делается. Сам тоже собираюсь этот джой собрать.
MYCYJIbMAHUH Опубликовано: 3 апреля 2022 Опубликовано: 3 апреля 2022 17 минут назад, BondK сказал: Уточню вопрос. Эта ардуинка предназначена быть контроллером джоя на тензодатчиках. То есть две оси без кнопок. Надо собрать платку по лут технологии, куда цепляем шнурок юсиби и проводки от тензодатчиков, так? Если так, попробую вспомнить как это делается. Сам тоже собираюсь этот джой собрать. Верно,нарисовать для лута плату.
WW_Wagner Опубликовано: 3 апреля 2022 Опубликовано: 3 апреля 2022 3 часа назад, MYCYJIbMAHUH сказал: Верно,нарисовать для лута плату. Понял. Попробую тряхнуть стариной. Быстро не обещаю. Про двадцать лет я не шучу. 1
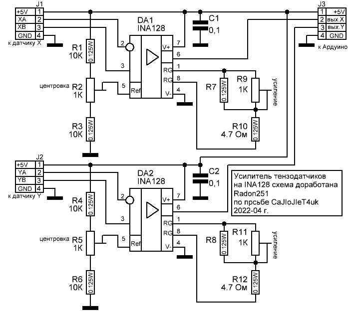
MYCYJIbMAHUH Опубликовано: 6 апреля 2022 Опубликовано: 6 апреля 2022 Вот что по моей просьбе нарисовал старый знакомый по Варплейнс. схема усилителей - с нумерацией деталей: R2 и R5 - центровка. R9 и R11 - усиление R7,R8, R10, R12 - выбор диапазона настройки усиления. усилители INA128 или INA122 - при соответствующих номиналах цепей усиление. плата - односторонняя, имеет две перемычки, под усилители в DIP-корпусах. вид платы: плата тезоджоя.rar 1
MYCYJIbMAHUH Опубликовано: 7 апреля 2022 Опубликовано: 7 апреля 2022 3 часа назад, BondK сказал: Вопрос. Номинал R7, R8? Отвечу когда получу запаянную плату.
MYCYJIbMAHUH Опубликовано: 8 апреля 2022 Опубликовано: 8 апреля 2022 19 часов назад, BondK сказал: Вопрос. Номинал R7, R8? R7,R8 - данные резисторы нужны если окажется что подстроечник - имеет номинал больше чем нужно - (при настройке сопротивление подстроечного резистора при этом будет менее 1/5 от его номинала)- и установив их - можно уменьшить общее сопротивление и растянуть шкалу настройки подстроечного резистора. R7,R8- можно не ставить - если регулировки подстрочного резистора достаточно. так же- назначение данных резисторов (R7,R8) - замена подстроечного - если подстройка не нужна. в таким модулях - лучше предусмотреть побольше регулировок, чтобы не вышло как в "Законе Мерфи": "Любое устройство требующее настройки и регулировки - обычно не поддаётся ни тому, ни другому"
micro-flight Опубликовано: 8 апреля 2022 Опубликовано: 8 апреля 2022 Как вообще тензоджой себя проявляет на практике?
propeler Опубликовано: 8 апреля 2022 Опубликовано: 8 апреля 2022 58 минут назад, micro-flight сказал: Как вообще тензоджой себя проявляет на практике? Уточните свой вопрос По каким параметрам?
micro-flight Опубликовано: 8 апреля 2022 Опубликовано: 8 апреля 2022 4 минуты назад, propeler сказал: Уточните свой вопрос По каким параметрам? По самому важному - использованию в симуляторах. В ил2 например, как ведёт себя в догфайте, какие особенности, достоинства-недостатки. Интересны даже не столько какие-то показатели в цифрах, а субъективные впечатления.
Sieben_Sieben Опубликовано: 8 апреля 2022 Опубликовано: 8 апреля 2022 2 hours ago, micro-flight said: Как вообще тензоджой себя проявляет на практике? Офигенно. 1
micro-flight Опубликовано: 8 апреля 2022 Опубликовано: 8 апреля 2022 3 часа назад, Sieben_Sieben сказал: Офигенно. Да все офигенные ? Интересно посмотреть как в действии выглядит.
Sieben_Sieben Опубликовано: 8 апреля 2022 Опубликовано: 8 апреля 2022 2 hours ago, micro-flight said: Да все офигенные ? Интересно посмотреть как в действии выглядит. Ну, видео например было выше)
micro-flight Опубликовано: 9 июня 2022 Опубликовано: 9 июня 2022 Что-то тема затихла. Обязательно ли использовать такие здоровые датчики или можно найти какие-то поменьше? Типа как в ювелирных весах.
propeler Опубликовано: 9 июня 2022 Опубликовано: 9 июня 2022 Можно использовать какие найдешь, а найти проще всего такие здоровые.
bunik Опубликовано: 9 июня 2022 Опубликовано: 9 июня 2022 12 часов назад, micro-flight сказал: Что-то тема затихла. Обязательно ли использовать такие здоровые датчики или можно найти какие-то поменьше? Типа как в ювелирных весах. датчики на самом деле очень мелкие 6х4мм, это балки такие)) можно и без балок, вот например как делают в ViperGear 1 1
micro-flight Опубликовано: 10 июня 2022 Опубликовано: 10 июня 2022 13 часов назад, bunik сказал: датчики на самом деле очень мелкие 6х4мм, это балки такие)) можно и без балок, вот например как делают в ViperGear То есть, датчик просто наклеивается? И можно сделать свои балки?
bunik Опубликовано: 10 июня 2022 Опубликовано: 10 июня 2022 (изменено) 1 час назад, micro-flight сказал: То есть, датчик просто наклеивается? И можно сделать свои балки? конечно (можно и без балок - прямо на трубу клеить, как в сайтеке х-65) - Изменено 10 июня 2022 пользователем bunik 1
micro-flight Опубликовано: 10 июня 2022 Опубликовано: 10 июня 2022 8 часов назад, bunik сказал: конечно (можно и без балок - прямо на трубу клеить, как в сайтеке х-65) - Забавно, но стеклянная пластина по форме и углу отклонения сильно напоминает мою композитную пружину, а сам датчик по размерам как бы прямо точно подходит к ней точно... 1
propeler Опубликовано: 10 июня 2022 Опубликовано: 10 июня 2022 1 час назад, micro-flight сказал: Забавно, но стеклянная пластина по форме и углу отклонения сильно напоминает мою композитную пружину, а сам датчик по размерам как бы прямо точно подходит к ней точно... Ты не поверишь, но твоя тема, вторая страница
Рекомендованные сообщения
Создайте аккаунт или войдите в него для комментирования
Вы должны быть пользователем, чтобы оставить комментарий
Создать аккаунт
Зарегистрируйтесь для получения аккаунта. Это просто!
Зарегистрировать аккаунтВойти
Уже зарегистрированы? Войдите здесь.
Войти сейчас