Johnet Опубликовано: 22 декабря 2023 Опубликовано: 22 декабря 2023 09.11.2023 в 21:54, duke_nuke сказал: Здравствуйте, форумчане. Хочу сделать приборную панель для Су-25т в ДКС. Остановился на Arduino leo. Хочу использовать тумблеры и кнопки с фиксацией и подсветкой. Вопрос вот в чем: можно ли при использовании mmjoy2 использовать кнопки с фиксацией, включенные в матрицу и тумблеры? Идея такая, что хочется использовать кнопку с подсветкой для наглядности ее включенного состояния.. И на включение тумблера чтобы загорался соответствующий светодиод. Спасибо. Проще использовать FreeJoy он поддерживает на прямую назначать из контроллера состояние выходов на светодиоды.
Bocha13 Опубликовано: 24 декабря 2023 Опубликовано: 24 декабря 2023 Здравствуйте! Правильно ли я понимаю схему подключения регистров? Не удалось подключить вторую плату с регистрами. При подключении перестает работать и первая плата. С одной подключенной всё работает. Платы проверил, по отдельности работают.Картинка
Bocha13 Опубликовано: 29 декабря 2023 Опубликовано: 29 декабря 2023 Из своего опыта. Если у кого-то проблемы с энкодерами, то попробуйте энкодеры EC11. До этого были проблемы с неизвестными энкодерами с алиэкспресс, с EC11 всё завелось без проблем. Подключал напрямую на регистры без подтяжек. 24.12.2023 в 17:50, Bocha13 сказал: Здравствуйте! Правильно ли я понимаю схему подключения регистров? Не удалось подключить вторую плату с регистрами. При подключении перестает работать и первая плата. С одной подключенной всё работает. Платы проверил, по отдельности работают.Картинка Дополню. Стоят регистры на шилде. J1 не запаяна. В конфигураторе выбраны D0 - D1, 8 штук 4021.
Donatello-y Опубликовано: 14 января 2024 Опубликовано: 14 января 2024 Здравствуйте, есть arduino leonardo как на картинке. Прошилась в mmjoy2 без проблем. Готовые датчики tle5010 с али. Пины VCC, GND, CS понятно куда цеплять. А MISO, MOSI, SCK пробовал на ICSP1, ICSP4, ICSP3 и 13, 12, 11. CS у меня на пин 10 это B6 "исходя из картинки". Mmjoy оси TLE5010/5011 выбрал B6 и тишина, только в графе "ошибки связи" число меняется.
sergeype Опубликовано: 14 января 2024 Опубликовано: 14 января 2024 (изменено) 21 минуту назад, Donatello-y сказал: CS у меня на пин 10 это B6 "исходя из картинки". Если использовать терминологию автора MMJoy2, на Вашей же картинке B6- это порт GEN на TLE5010/ 5011; уж к нему-то подключать CS никак нельзя. Порты GEN, SCK и MISO- общие для любого количества подключенных датчиков TLE; CS- отдельные для каждого датчика. Я не знаю, как обозначили китайцы порт GEN на этой плате; подозреваю. что у них это MOSI. На чипе TLE GEN- это 1-я "нога" (проверьте разводку платы), MISO - 4-я (опять же нужно проверить); то есть MOSI с платы датчика подключаете к B6, CS- куда-нибудь еще, ICSP4 (B2) не используется. Изменено 14 января 2024 пользователем sergeype
72AGs_Buzoter Опубликовано: 14 января 2024 Опубликовано: 14 января 2024 Коллеги, если кто-то еще в теме, помогите разобраться. Подключил датчик TLE5010, вроде бы контроллер его видит, на движение реагирует, но диапазон очень мал. Первая картинка - график, вторая настройки. В чем может быть причина?
sergeype Опубликовано: 14 января 2024 Опубликовано: 14 января 2024 Это после калибровки? Какой диапазон значений от упора до упора в окнах "Значение сырое" и "Значение обработанное"?
72AGs_Buzoter Опубликовано: 14 января 2024 Опубликовано: 14 января 2024 (изменено) 11 минут назад, sergeype сказал: Это после калибровки? Какой диапазон значений от упора до упора в окнах "Значение сырое" и "Значение обработанное"? После калибровки. Сырые значения в окошках калибровка мин/макс. Обработанное пропорционально 915 - 1021 Изменено 14 января 2024 пользователем 72AGs_Buzoter
MYCYJIbMAHUH Опубликовано: 14 января 2024 Опубликовано: 14 января 2024 30 минут назад, 72AGs_Buzoter сказал: Коллеги, если кто-то еще в теме, помогите разобраться. Подключил датчик TLE5010, вроде бы контроллер его видит, на движение реагирует, но диапазон очень мал. Первая картинка - график, вторая настройки. В чем может быть причина? Там где стоит авто с центром,заменить на-сохранить с центром или сохранить юез центра. Не забудьте изменения записать в контроллер.
72AGs_Buzoter Опубликовано: 14 января 2024 Опубликовано: 14 января 2024 15 минут назад, MYCYJIbMAHUH сказал: Там где стоит авто с центром,заменить на-сохранить с центром или сохранить юез центра. Не забудьте изменения записать в контроллер. Спасибо!
semen34567 Опубликовано: 15 января 2024 Опубликовано: 15 января 2024 Здравствуйте, недавно собрал руль на ардуинке с mmjoy-ем и задумался об обратной отдаче Возник вопрос есть ли она в программе или она заточена под геймпады для самолетов/вертолетов?
Donatello-y Опубликовано: 16 января 2024 Опубликовано: 16 января 2024 14.01.2024 в 18:53, sergeype сказал: Если использовать терминологию автора MMJoy2, на Вашей же картинке B6- это порт GEN на TLE5010/ 5011; уж к нему-то подключать CS никак нельзя. Порты GEN, SCK и MISO- общие для любого количества подключенных датчиков TLE; CS- отдельные для каждого датчика. Я не знаю, как обозначили китайцы порт GEN на этой плате; подозреваю. что у них это MOSI. На чипе TLE GEN- это 1-я "нога" (проверьте разводку платы), MISO - 4-я (опять же нужно проверить); то есть MOSI с платы датчика подключаете к B6, CS- куда-нибудь еще, ICSP4 (B2) не используется. Попробовал MISO на ICSP1, SCK на ICSP3, MOSI у моего TLE - это 1-й белый провод его на 10 B6, CS на 7 E6. И ни-че-го "ошибки связи" 60.
sergeype Опубликовано: 16 января 2024 Опубликовано: 16 января 2024 8 минут назад, Donatello-y сказал: И ни-че-го "ошибки связи" 60. На плате датчика проверили, к каким "ногам" чипа подключены контакты разъема MISO и MOSI?
Defiler Опубликовано: 17 января 2024 Опубликовано: 17 января 2024 А есть где-то мануал по настройке кнопок и осей для готовых устройств? Интересуют, например, такие вопросы: Как настроить МЗ с 81% до 99%? Это вообще возможно, учитывая, что редактировать можно, КМК, только предустановленные участки кривых(62,5%; 87,5%...)? Что такое режим "кнопка(инверс)"? На моем РУДе есть постоянно активные тумблеры, и когда я выбираю любое поле физической кнопки, один из них автоматически назначается(при отключенной галочке "автом. назначать активную кнопку"). Так что я не могу назначить никакую другую кнопку или удалить уже имеющиеся.
FOMich5256 Опубликовано: 18 января 2024 Опубликовано: 18 января 2024 (изменено) Привет всем, помогите пожалуйста, почему одна ось тянет за собой слегка другие? Разобрался, спасибо Изменено 18 января 2024 пользователем FOMich5256
Lev724 Опубликовано: 27 февраля 2024 Опубликовано: 27 февраля 2024 (изменено) Всем привет, подскажите, поставил галетник на штурвал как прописывать его? Как тумблер или софт тумблер? Не понимаю всё время включает предыдущее или следующее положение. И одно положение получилось #36, а менять функции можно только до 32. Как тут быть? Изменено 27 февраля 2024 пользователем Lev724
Krysnic Опубликовано: 28 февраля 2024 Опубликовано: 28 февраля 2024 16 часов назад, Lev724 сказал: Всем привет, подскажите, поставил галетник на штурвал как прописывать его? Как тумблер или софт тумблер? Не понимаю всё время включает предыдущее или следующее положение. И одно положение получилось #36, а менять функции можно только до 32. Как тут быть? 1
WarPil Опубликовано: 28 февраля 2024 Опубликовано: 28 февраля 2024 Добрый день, Вирпилы! Может кто подскажет - настроил в конфигураторе две кнопки джоя как энкодер, добавил виртуальную ось и назначил эти кнопки на данную ось. Она работает корректно, только при отпускании кнопки автоматом возвращается в центр. А мне бы надо что бы не возвращалась. Полазил там и по гуглу - не нашел как это изменить. Кнопку возвращения в центр на ось тоже пробовал назначить, но это ничего не изменило. Подскажите кто знает, как это изменить
WarPil Опубликовано: 28 февраля 2024 Опубликовано: 28 февраля 2024 всем спасибо! Методом тыка угадал. Кому интересно скрины как заработало
=M=TYGRA Опубликовано: 29 февраля 2024 Опубликовано: 29 февраля 2024 Товарищи, нужна помощь. Есть министик, две оси соответственно. Хочу чтобы была возможность использовать где нужно как министик (использовать оси), а где есть необходимость использовать как кнопки. Попробовал сделать как тут в теме нашел, выставить % на срабатывание. Но видимо что-то еще нудно где то там настроить, чтобы все работало как надо. Так как при просто выставке % - не поет, то сработает то нет, и накладывается на другие кнопки...
Krysnic Опубликовано: 29 февраля 2024 Опубликовано: 29 февраля 2024 6 часов назад, =M=TYGRA сказал: Товарищи, нужна помощь. Есть министик, две оси соответственно. Хочу чтобы была возможность использовать где нужно как министик (использовать оси), а где есть необходимость использовать как кнопки. Попробовал сделать как тут в теме нашел, выставить % на срабатывание. Но видимо что-то еще нудно где то там настроить, чтобы все работало как надо. Так как при просто выставке % - не поет, то сработает то нет, и накладывается на другие кнопки... Не настраивал и проверить сейчас не на чем, но скорее всего должно быть как то так. Если для одной оси миниджойстика нужно настроить две кнопки. Выбираем ось миниджойстика, далее диапазон срабатывания. От 0 до 45% и вторая кнопка от 55% до 100%. Кнопку указываем физическую ту которая не задействована. Если у вас подключено 30 кнопок условных, то здесь нужно указать кнопки номер 31 и 32. Далее эти физ кнопки назначаем на кнопки джойстика.
AndyBP Опубликовано: 8 марта 2024 Опубликовано: 8 марта 2024 Прошу помощи. Хочу трехпозиционный тумблер ON-OFF-ON отображать на три логические кнопки. Пока что вижу два решения, оба с недостатками: 1. FreePIE+vJoy. Скрипт я сочинил за пару часов, заодно основы Python освоил. Хотя нужно еще нажатие кнопок по таймеру сделать, но это мелочи. Однако дополнительное устройство в системе не очень-то хочется. Плюс для "красоты" надо в это устройство и остальные кнопки перетягивать, а тут уже простым скриптом не обойтись. Очень похоже на изобретение "велосипеда". 2. Четыре логических кнопки : тумблер ON и тумблер OFF на каждую физическую "кнопку" тумблера. Недостаток - лишняя кнопка. Тумблер только на первых 32 логических кнопках можно. А у меня ещё и энкодеры есть, и тумблер далеко не один такой. Может кнопок не хватить. По теме поискал, ничего не нашёл. С такими тумблерами все обсуждения вокруг шифтов вертятся. P.S. Описание FreeJoy тоже почитал, на первый взгляд и в нём все так же, как в MMJoy.
Johnet Опубликовано: 14 марта 2024 Опубликовано: 14 марта 2024 (изменено) 09.03.2024 в 03:38, AndyBP сказал: Хочу трехпозиционный тумблер ON-OFF-ON отображать на три логические кнопки. Не проще ли аппаратное решение )))? Имеем: Два входа - 2 кнопки. Подключем третий вход диодами от первых двух и ставим отрицательную функцию. При выключенных двух первых на третьем будет тоже 0 и с отриц. функцией будет 1. При включенной любой из первых двух кнопок на третьей будет 1 с отриц. функцией - 0. Единственное не может работать если кнопки приналежат разным столбцам и строкам матрицы, во всех остальных случаях будет. Изменено 14 марта 2024 пользователем Johnet 1
Akademik Опубликовано: 15 марта 2024 Опубликовано: 15 марта 2024 08.03.2024 в 23:38, AndyBP сказал: Прошу помощи. Хочу трехпозиционный тумблер ON-OFF-ON отображать на три логические кнопки. Пока что вижу два решения, оба с недостатками: 1. FreePIE+vJoy. Скрипт я сочинил за пару часов, заодно основы Python освоил. Хотя нужно еще нажатие кнопок по таймеру сделать, но это мелочи. Однако дополнительное устройство в системе не очень-то хочется. Плюс для "красоты" надо в это устройство и остальные кнопки перетягивать, а тут уже простым скриптом не обойтись. Очень похоже на изобретение "велосипеда". 2. Четыре логических кнопки : тумблер ON и тумблер OFF на каждую физическую "кнопку" тумблера. Недостаток - лишняя кнопка. Тумблер только на первых 32 логических кнопках можно. А у меня ещё и энкодеры есть, и тумблер далеко не один такой. Может кнопок не хватить. По теме поискал, ничего не нашёл. С такими тумблерами все обсуждения вокруг шифтов вертятся. P.S. Описание FreeJoy тоже почитал, на первый взгляд и в нём все так же, как в MMJoy. почитайте там несколько постов 1
GeneZISx7 Опубликовано: 16 марта 2024 Опубликовано: 16 марта 2024 Здравствуйте, хочу подключить ручку кпп man tgx к ардуино и mmjoy матричной схемой, в ручке стоят 2 2х позиционных переключателя с 3 ножками подскажите знающие как это дело правильно подключить? я пытался добавить в свою схему но ничего не выходит, там нужно вроде как с 1 диода ряда на 1 контакт столбца, а там их два столбца получается
AndyBP Опубликовано: 16 марта 2024 Опубликовано: 16 марта 2024 14.03.2024 в 11:12, Johnet сказал: Не проще ли аппаратное решение )))? Имеем: Два входа - 2 кнопки. Подключем третий вход диодами от первых двух и ставим отрицательную функцию. При выключенных двух первых на третьем будет тоже 0 и с отриц. функцией будет 1. При включенной любой из первых двух кнопок на третьей будет 1 с отриц. функцией - 0. Единственное не может работать если кнопки приналежат разным столбцам и строкам матрицы, во всех остальных случаях будет. Я больше по софту, но идею понял . Однако постоянно нажатая логическая кнопка - это тоже плохо... 23 часа назад, Akademik сказал: почитайте там несколько постов Спасибо, почитаю.
Hans_Zimmer Опубликовано: 21 марта 2024 Опубликовано: 21 марта 2024 (изменено) Добрый день, не могу понять что не так с работой "осей в кнопки". Изначально цель добавить кнопку тормоза на минимальное положение на РУДе. Настраиваю кнопку (на скрине: 20) с 0 до 5%, а она срабатывает где-то на 30-35%. В то же время, другая кнопка (на скрине: 17) в верхнем положении (95-100%) работает отлично. Скриншоты настройки осей и кнопок прилагаю. И за одно хотел бы уточнить, поддерживается ли проект? Половина сайта на работает, нет инструкций и файлов для скачивания. Может где-то есть полный архив сайта? Скрытый текст Изменено 21 марта 2024 пользователем Hans_Zimmer
Johnet Опубликовано: 21 марта 2024 Опубликовано: 21 марта 2024 17.03.2024 в 01:45, AndyBP сказал: Однако постоянно нажатая логическая кнопка - это тоже плохо... А как должно быть? По вашей логике получается, что трехпозиционный тумблер постоянно должен выдавать какую то кнопу нажатую. 16.03.2024 в 23:06, GeneZISx7 сказал: 2х позиционных переключателя с 3 ножками Т.е. просто на вкл/выкл работают? просто находите какие две ножки замыкаются при нажатии, это и будут контакты кнопки в матрице. Или какая то более сложная логика?
Alator Опубликовано: 21 марта 2024 Опубликовано: 21 марта 2024 (изменено) 9 часов назад, Hans_Zimmer сказал: не могу понять что не так Я бы проверил вначале на диапазоне 35% (ну или когда по факту срабатывать кнопка начинает) "обработанное значение оси" в соседней вкладке. Ощущение что идёт "электрический дребезг" оси на нижнем диапазоне. Если цифры скачут, то и будет срабатывание кнопки раньше времени. Ещё попробуйте перекалибровать ось. Ну а вдруг... Если цифры скачут всё же, поднять значение фильтрации, ну... или поменять датчик на оси. ИМХО. Изменено 21 марта 2024 пользователем Alator 1
72AGs_Buzoter Опубликовано: 25 марта 2024 Опубликовано: 25 марта 2024 Прошу помощи. Использую датчик TLE5010 Проблема в том, что сырое значение сильно нелинейно. Т.е. при движении ручки от центра и до макс. значение плавно увеличивается (как и должно быть), а от центра и до минимума - пляшет около одного значения 23000-22900. Положение датчика относительно магнита менял на 360гр, но это ничего не дало. Датчик подключен по этой схеме:
sergeype Опубликовано: 25 марта 2024 Опубликовано: 25 марта 2024 А если поставить галочку "Смещение магнита"?
72AGs_Buzoter Опубликовано: 25 марта 2024 Опубликовано: 25 марта 2024 22 минуты назад, sergeype сказал: А если поставить галочку "Смещение магнита"? Ставил - на результат не повлияло. Кажется нашел причину - несоответствие номинала резистора. Теперь возник следующий вопрос: несимметричная синусоида. Верхние полупериоды во-первых более широкие, чем нижние (нижние примерно соответствуют траектории ручки) но еще и однообразно искаженные.
Alator Опубликовано: 26 марта 2024 Опубликовано: 26 марта 2024 А если попробовать на другой пин датчик подключить?, вдруг ардуина сама чего....
PiVOPOTREBITEL Опубликовано: 26 марта 2024 Опубликовано: 26 марта 2024 Эта тема про софт, но в группе про джойстики единственная живая осталась, так что сюда задам: Форумчане, есть ли готовые проекты РУСов под 3д печать, либо лазерную резку Я уже собирал себе базу, получил совершенно другие ощущения от флайтсимов, хочу продолжить ковырять своими руками в том же направлении, но в виду отсутствия свободного времени, инструмента и присутствия рук и ног, растущих их одно места - так и не решил вопрос нормальной загрузки, центрования и ТП. Может, есть готовые решения под ЧПУ обработку, которые бы проблему человеческого РУСа у меня решили?
sergeype Опубликовано: 26 марта 2024 Опубликовано: 26 марта 2024 51 минуту назад, PiVOPOTREBITEL сказал: но в группе про джойстики единственная живая осталась Да неужели?
72AGs_Buzoter Опубликовано: 27 марта 2024 Опубликовано: 27 марта 2024 26.03.2024 в 05:34, Alator сказал: А если попробовать на другой пин датчик подключить?, вдруг ардуина сама чего.... Не, дело не в пинах. Тут ещё ось X плавает, когда Y двигаешь, тоже непонятно в чем дело и как с этим бороться. В общем забил я на эти датчики, слишком много хлопот с ними, сделаю на резисторах.
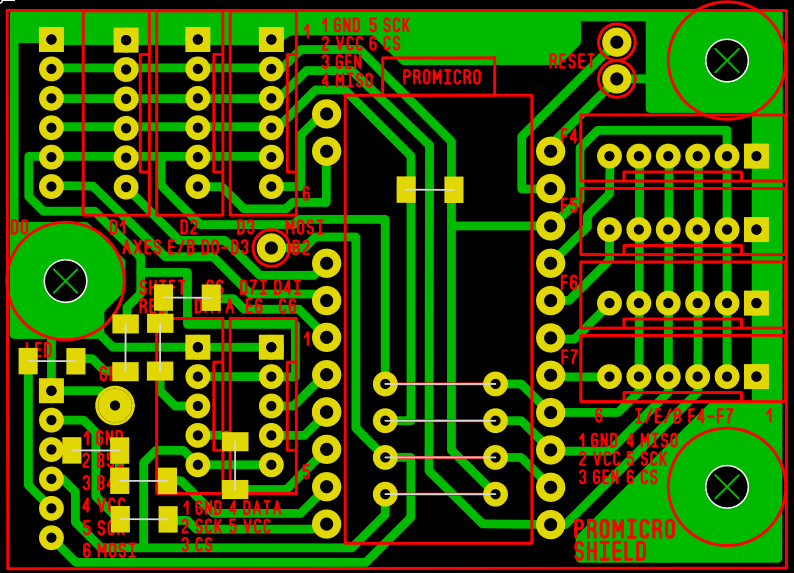
72AGs_Buzoter Опубликовано: 2 апреля 2024 Опубликовано: 2 апреля 2024 (изменено) Собрал на переменных резисторах, все вроде бы норм но работают только первые четыре оси, которые F4-F7. Оси D0-D3 не работают ни в какую.. Пробовал на двух разных ардуинках - одинаково, напряжение на соответствующих пинах измерял тестером - все нормально, изменяется согласно положению резистора, но сырое значение равно 0. В чем дело, может быть кто-то сталкивался? Плата вот эта: Изменено 2 апреля 2024 пользователем 72AGs_Buzoter
sergeype Опубликовано: 2 апреля 2024 Опубликовано: 2 апреля 2024 2 часа назад, 72AGs_Buzoter сказал: В чем дело, может быть кто-то сталкивался? У портов D0-D3 нет внутреннего АЦП, поэтому от аналоговых датчиков они работать не будут. Смотрим картинку распиновки ПроМикро в папке Pictures MMJoy. 1
72AGs_Buzoter Опубликовано: 2 апреля 2024 Опубликовано: 2 апреля 2024 2 часа назад, sergeype сказал: У портов D0-D3 нет внутреннего АЦП, поэтому от аналоговых датчиков они работать не будут. Смотрим картинку распиновки ПроМикро в папке Pictures MMJoy. Спасибо!! Еще один вопросик: этот разъем для чего нужен? Он два аналоговых пина использует, которые как раз для осей могли бы пригодиться.
Рекомендованные сообщения
Создайте аккаунт или войдите в него для комментирования
Вы должны быть пользователем, чтобы оставить комментарий
Создать аккаунт
Зарегистрируйтесь для получения аккаунта. Это просто!
Зарегистрировать аккаунтВойти
Уже зарегистрированы? Войдите здесь.
Войти сейчас