Перейти к публикации

Рекомендованные сообщения

Опубликовано:

Выложу тут, со временем, а может быть даже и раньше, свои всякие поделки, переделки и удавшиеся проекты.

 

Речь идёт о. Переделках джоев, контроллерах для них, всяких накопившихся околоджоевых вопросах.

 

В последнее время всё сложнее сподвигнуть себя на подвиги в плане такого технического творчества, и вот подумал что может быть общение с коллегами както промотивирует.

 

 

Для начала переделка на подшипники и магнитные датчики джоя CH Fighterstick.

Прислал джой верный боевой товарищь. Типа тыж погромист - погляди чо там. 

 

Там всё пристойно. Не смотря на солидный возраст и наработку. Первыми сдались резисторы. Износ пластиковых сочленений не такой уж и страшный, видно что трудился, но ещё хоть куда. В коромысле где ходит металичекский штырь износа нет совершенно. Пластик очень хороший.

 

Было принято решение. На оси где пластик ходит по пластику воткнуть подшипники. Заместо резисторов - kmz41. Ручку удлиннить. Контроллер оставить родной, у него софт до сих пор поддерживается и нормально работает в виндовс 10. Трудоёмкость не высокая, инструменту много не надо.

 

 

Сам джой американский, и сталобыть - дюймовый. Это не совсем удобно, но жить можно. Были закуплены подшипники 694 и 684. Каждого по 4шт, чтобы по 2шт в каждое отверстие, всё как у BRD!

 

Получается так что с одной стороны ось держит подшипниковый узел, а с другой потенциометр. Их решил оставить, чтобы не разводить лишнюю 3д печать.

 

IMG_0910.thumb.JPG.0cf90e7b19053e68c2e3431bd4b0f5d7.JPGIMG_0911.thumb.JPG.55cc8f51560565e650133cbf4f9b7b04.JPG

Немного фоточек.

 

 

 

В ту детальку что держит оси напротив потенциометров садится 694й, в качество уплотнителя - медная фольга 0.1мм. В ту часть которая держит крепление рукоятки ставится 684й, её нужно немного рассверлить, буквально на десяточку - две. Подшипников в каждую детальку кладется по 2шт, между ними шайбочка, чтобы потом при стажке винтом они нормально крутились.

 

 

 

 

Нужно подготовить и остальные детали. В коромысле отрезаем кусок пластика, изнутри немного прошелся зенковкой, чтобы шляпка винта не выпступала. Тут не сделал фотку до, только после.

 

IMG_0903.thumb.JPG.80b347d01132ead757ff90cee07291c5.JPG

 

 

 

Сложно писать не зная корректных названий деталей. Буду называть её "крепление штока рукоятки".

 

нужно срезать штыри и просверлить отверстия. Во первых ровно по центру, а во вторых перпендикулярно. Чтобы это сделать изготовил кондуктор из подшипников и деталей центровки. Подшипник внутрь через фольгу, потом одеваем всё это сверху, в качестве центровки - обернул медного провода 0.75, идеально плотно и не шатается. Акуратно, но неумолимо, вручную засверлился.

 

IMG_0907.thumb.JPG.8a60663bc30b618fcfd596040f97c6e1.JPG 

 

Тут закончился лимит на загрузку файлов

Сверлимся вручную IMG_0908.thumb.JPG.a56bc26431fd380dca312f2484b37445.JPGIMG_0913.thumb.JPG.34e21c1920d3870274e90417eb3cdda3.JPG

 

 

 

Если не соблюсти акуратность центра и перпендикулярности оси то после установки будет перекос и рукоятка будет уходить из центра, появится паразитное усилие. Это единственная оперция где нужно постараться.

 

 

 

Тестовая сборка, успешно. 

IMG_0914.thumb.JPG.c994bf274277aec77314c8ef4b405234.JPG

 

Идеально. Ходит гладко и приятно, прямо как подстульник brd.

 

После тестовой сборки внутрь слишком больших отверстий вставил распечатанные втули из пластика, заклеил их на эпоксидку. чтобы для надежности!IMG_0920.thumb.JPG.7c3a664e3ede3388f8f4f21a27c606ab.JPG

 

 

 

 

  • Нравится 1
  • Поддерживаю! 2
Опубликовано:

 

С механической частью пока всё. Небольшую болтанку в канаве коромысла решил не устранять, датчик будет внутри крепления штока рукоятки, и люфт не будет на него влиять.

 

*

 

Потом демон 3д печати раскрепостился полностью и пошла работа над удлиннителем. Тут нужна плюминевая труба 20мм и 10мм. Из 20мм-вой отрезаем сам удлиннитель, 10мм нужна для прочности переходника вставляемого в рукоять.

 

IMG_0932.thumb.JPG.a74ea846677238f2a7f3128277cbdd59.JPG

 

 

Также печатаем переходник который оденется на стандартный шток, его если что можно снять и привести джой в стоковое состояние.

IMG_0923.thumb.JPG.1dfbcb56d9156908637f9b734dfc1447.JPG

 

 

 

Переходник вставляемый в рукоятку 

IMG_0928.thumb.JPG.1624aadf20624c543633783bb5254385.JPG

 

 

Удлиннитель 25см. Пропили и хомут "силовой", стоит дорого, но выглядит прилично, не стыдно в в жилой комнате. Хомут можно ослаить, и повернуть ось так чтобы в руке лежало поудобнее.

IMG_0939.thumb.JPG.679c16202afbc7789d70acb6fc841beb.JPG

 

 

 

 

Тестовая сборка, ощущения весьма положительные

 

IMG_0938.thumb.JPG.7509464a49711226f295ffa8365465ac.JPG

***

 

Следующая часть уже будет про электронику. Ещё предстоит принять решение - оставлять ли родные "тримеры", перекоса осей. Или убирать совсем.

  • Нравится 1
Опубликовано:
51 минуту назад, Economist сказал:

Углы хода получатся некомфортные?

Согласен, делал подобное лет-5 назад)
ИМХО. ХОД ручки на столько большой, что летать невозможно.
Это не тот джойстик для переделки. Он хорош в стоке, достаточно посадить на подшипники.

Поддержим Мастера, переделка всегда интересно ;) 
Ждем конечного результата и испытание  джойстика от ТС.:friends:

Опубликовано:
2 часа назад, Economist сказал:

Углы хода получатся некомфортные

 

1 час назад, Gelmec сказал:

ИМХО. ХОД ручки на столько большой, что летать невозможно.

 

Мне наоборот очень понравилось. Я любитель большого хода со стажем! MS FFB2 удлиннен так что база стоит на полу.

 

 

1 час назад, Gelmec сказал:

Это не тот джойстик для переделки. Он хорош в стоке, достаточно посадить на подшипники.

 

Это на удивление легко получилось. Будто было заложено в конструкцию при разработке!

 

 

1 час назад, Gelmec сказал:

Поддержим

 

Спасибо!

  • Поддерживаю! 1
Опубликовано: (изменено)
16 минут назад, l3VGV сказал:

Мне наоборот очень понравилось. Я любитель большого хода со стажем! MS FFB2 удлиннен так что база стоит на полу.

Это на удивление легко получилось. Будто было заложено в конструкцию при разработке!

 

Я имел виду, что когда я пробовал, то палка джойстика упиралась в ноги и не давала использовать полный ход ручки(
Пришлось делать подстульник:biggrin: (  место ограничено ) сейчас уже напольник с меньшим ходом.
Из этого я сделал выводы, что мои  педали  должны быть не меньше 50см между площадками ног. чем и доволен.

Каждый делает под себя :friends:

186B5A8C-42E8-4450-A707-1BDE0D9417C1.jpeg

Как-то так- было)

Механика где-то лежит на балконе)

12F75476-CC45-41B0-BFB9-6B072CCC3855.jpeg

Изменено пользователем Gelmec
  • Нравится 7
Опубликовано:

Изначально хотел примерно также сделать выделенное место. Но, распил дсп стал стоит таких денег будто звезды театра и кино этим заняты. Поэтому перезадумал подобное делать из ойлюминевого профиля. Или на крайний случай - чернина. Это пока не дорогое, есть распил на месте покупки. А также есть знакомые сварщики и где засверлиться. Хочу чтобы было разборное.

  • Поддерживаю! 1
Опубликовано: (изменено)

Урвал тут на авитах сайтер квадрант. Такая приятная штуковина оказалсь. 3 рычага, 3 двойные кнопки. Жаль не USB у меня, но бывают и с.

 

Ручки немного люфтят, но немного, не беспокоит. Ходит приятно, плавно  с неьольшим усилием. Кнопки твердые, четкие, ход короткий. Датчики резисторы, но без оси а под шлиц, мелкие.

Струбцинка хиплкая но её хватает. Держит хорошо

Закрепить хочу так чтобы рычаги торчали вверх, детальку клин на 45% допечатаю на 3д принтере.

 

Контролёр залит каплей. Кто там что там, но ясно что ничего хорошего! 

 

Места внутри мало, как я туда буду ставить магитные датчики? вот будет квест!

 

Пылища внутри секторов адская. Грязища тоже. никакой защиты, шторок или ещё както, нету.

 

 

В целом обычная, без излишеств, классическая сайтековая штука.

 

Немного фоточек

 

 

 

IMG_0942.thumb.JPG.f4276c2eae18ec43807756dc4f94f44a.JPGIMG_0941.thumb.JPG.478b1d9d5005aa51cd2c2ccfc56b1861.JPGIMG_0940.thumb.JPG.72ec92329afc40586c8cf64bf9f9a0a0.JPGIMG_0943.thumb.JPG.5ffd1cff64bb3ead9772c1ea5444e1c9.JPG

И ещёIMG_0946.thumb.JPG.dea6057efd31a9aed4d27f73087e30e1.JPGIMG_0945.thumb.JPG.c684d6a1df82dcd2905e72f20abdc04d.JPGIMG_0944.thumb.JPG.4c691d66975f37e1d26acb37f587e8d4.JPGIMG_0947.thumb.JPG.764a665963eecb240d59a555c7368117.JPG

Изменено пользователем l3VGV
Опубликовано:

То ещё гавно на вид) когда в разобранном виде) 

А что, так сильно "шумят" оси шо сил нет? 

У меня, например, далеко не новый, но особых шумов нет. Да и большая ли разница если радиатор будет открыт на 80% или 83%?) или смесь та же) 

Вообще, конечно интересно как там с переделкой на бесконтактные датчики, но, имхо, овчинка выделки не стоит. 

Вот как отдельное устройство его сделать, это интереснее. 

Опубликовано:

Так и задумал его как отдельное устройство. Осей на крутилках добавлю. Как шумит пока не пробовал. Не хочу отвлекаться от основного, на данный момент,  проекта.

 

4 часа назад, =BULAT=PAPasha сказал:

на вид) когда в разобранном

"обычный сайтек", ничего лишнего, зато ценник доступный, особенно если бу :)

С другой стороны, в руке лежит удобно. ход плавный и приятный.

  • Нравится 1
Опубликовано:
13 часов назад, l3VGV сказал:

Урвал тут на авитах сайтер квадрант. Такая приятная штуковина оказалсь. 3 рычага, 3 двойные кнопки. Жаль не USB у меня, но бывают и с.

 

Ручки немного люфтят, но немного, не беспокоит. Ходит приятно, плавно  с неьольшим усилием. Кнопки твердые, четкие, ход короткий. Датчики резисторы, но без оси а под шлиц, мелкие.

Струбцинка хиплкая но её хватает. Держит хорошо

Закрепить хочу так чтобы рычаги торчали вверх, детальку клин на 45% допечатаю на 3д принтере.

 

Контролёр залит каплей. Кто там что там, но ясно что ничего хорошего! 

 

Места внутри мало, как я туда буду ставить магитные датчики? вот будет квест!

 

Пылища внутри секторов адская. Грязища тоже. никакой защиты, шторок или ещё както, нету.

 

 

В целом обычная, без излишеств, классическая сайтековая штука.

 

Каждая ручка в нижнем положении нажимает еще одну кнопку. Это на USB

  • Нравится 2
Опубликовано: (изменено)
57 минут назад, Economist сказал:

Каждая ручка в нижнем положении нажимает еще одну кнопку. Это на USB

И на не юсб тоже. Рассматривая фотки ТС не понял как это реализовано. Программно или физически эти кнопки есть? 

Это типо реверс на движка включать

Изменено пользователем =BULAT=PAPasha
  • Нравится 1
Опубликовано:

Есть небольшой тактильный бугорок когда опускаеш рычаг ниже 0 .

 

Физических кнопок не вижу, проводов к резистору идёт 3шт. Таким образом полагаю фича програмная.

  • Спасибо! 1
Опубликовано:

Если почистить от грязи и поставить ММJOY32, то больше ничего и не надо.

ММJOY32 позволит программно поставить на каждую ось по 2 виртуальные кнопки . 

Одна платка АРДУИНО и дело в шляпе

Оставь идею переделки штатных переменных резисторов на магнитные датчики. 

Эти оси крутить в режиме нон-стоп не придется, а иначе будет долго, противно и с непредсказуемым результатом.

В крайнем случае у резисторов можно промыть спиртом токосъемник и резистивный слой. Они позволяют разборку и сборку

 

Опубликовано:
1 час назад, l3VGV сказал:

Есть небольшой тактильный бугорок когда опускаеш рычаг ниже 0 .

 

Физических кнопок не вижу, проводов к резистору идёт 3шт. Таким образом полагаю фича програмная.

А на плате контроллера на торце кнопок нет?

Опубликовано:
45 минут назад, Economist сказал:

А на плате контроллера на торце кнопок нет?

нету

Опубликовано:
2 часа назад, Economist сказал:

А на плате контроллера на торце кнопок нет?

 

Только термоклей. А моглибы и поставить кнопки, магнитные! Но софтом это всётаки проще. И гибче.

Опубликовано:
7 часов назад, l3VGV сказал:

 

Только термоклей. А моглибы и поставить кнопки, магнитные! Но софтом это всётаки проще. И гибче.

А при переводе на свой контроллер этот функционал получается сохранить? 

Опубликовано:

Будем стараться сохранить. И расширить!

Опубликовано:

Искал такие резисторы на али, нашел , пришли но оказались с малым ходом угла. Переделываю на тле сейчас. Кнопки физ, на нем вообще не нужны, а вот тои энкодера запелить можно.

Опубликовано:

На али обычно резисторы общего назначения. А тут нужно смотреть угол. С указанием угла на али не встречал. На маузере - вот там есть. Но дорого.

Опубликовано:

Есть у меня такой же, правда, не мной переделанный на Mars  и Njoy32. Никакой проблемы с установкой датчиков нет. Магнит вклеивается в отверстие на самом рычаге Ф5мм.  Сам Mars на место резистора на термоклей, немного поработав дремелем.  Сам добавил розетку RJ12 для связи с другими по BUS. Потом отказался от внутреннего контроллера (- кабель USB) и кнопок, через RJ12 завел оси на Njoy32. Ну а там с ними (осями), делай что хочешь. Либо створки радиаторов на "ишаке" в другой игре регулируй, либо полноценными осями делай.

2.jpg

  • Нравится 1
Опубликовано:

Вроде кто-то менял на подстроечные СА9 2,5

Опубликовано:
22.11.2019 в 07:26, l3VGV сказал:

CH Fighterstick

 

 

Вот уже который день не могу принять ответственное решение. У джоя небольшой люфт по крену.

 

Вариантов как БСЭЖ 2

1) вставить уплотнитель внутрь коромысла. На это роль рассматриваю полоску медной фольги. Люфт пропадает. Но появляется не очень приятный звук и ощущение трения.

1.thumb.jpg.c0bdb1d136a7b80b1eb720fd8ab92f07.jpg

 

2) закрепить датчик внутрь держалки штока. Но как тут изловчиться - совершенно не идёт в голову. Нужно и магниты разместить и KMZ. С виду места не хватит

 

2.thumb.jpg.a9665cda122233eb15933dd2c0e005b2.jpg

Пока засунул туда полоску из PEG бутылки. Трение почти не ощущается. Но насколько хватит?...

Опубликовано: (изменено)
13 часов назад, l3VGV сказал:

 

 

Вот уже который день не могу принять ответственное решение. У джоя небольшой люфт по крену.

 

Вариантов как БСЭЖ 2

1) вставить уплотнитель внутрь коромысла. На это роль рассматриваю полоску медной фольги. Люфт пропадает. Но появляется не очень приятный звук и ощущение трения.

1.thumb.jpg.c0bdb1d136a7b80b1eb720fd8ab92f07.jpg

 

2) закрепить датчик внутрь держалки штока. Но как тут изловчиться - совершенно не идёт в голову. Нужно и магниты разместить и KMZ. С виду места не хватит

 

2.thumb.jpg.a9665cda122233eb15933dd2c0e005b2.jpg

Пока засунул туда полоску из PEG бутылки. Трение почти не ощущается. Но насколько хватит?...

Если туда подшипник подобрать? И как вариант через шуруп закрепить его на осевом штоке,а может быть получится подшипник надеть на осевой шток.Если подшипник внешним диаметром меньше,тогда выточить ему шубу.Шток вроде упирается в лыжу,тогда его придётся отрезать.

Изменено пользователем MYCYJIbMAHUH
Опубликовано: (изменено)

Сама идея интересная. Думал о таком пару раз(ещё во времена когда х45 был новейшей моделью, там такойже механизм, примерно). Остановило что

а) всё дюймовое

б) при этом ещё и допуски с лапоть

 

 

т.е. на практике сложно исполнить - дюймовых подшипников у нас в наличии вообще нет. Можно ещё сам этот металический палец токарю заказать, в нужный размер.

Или как я обычно делаю - зажать болт в дрель, и вдумчиво его тереть о напильник.

 

 

Сам штырь 4.9, а внутри коромысла примерно 4.7. Полоска пластика с PET бутылки идеально всё уплотнила, натёр её парафином, чтобы меньше трение чувствовалось. Сейчас сделаю датчики, попробую что да как, и если будет в игре не удобно то вернусь к этому вопросу. Слишком сильно переделывать тожде не хочется, например пластик тут очень прочный, не хотелосьбы его выбирать чтобы всунуть туда с внешним 5мм. И сделать это без фрезера с координатным столом будет крайне не просто.

 

На х45 так отходило несколько лет.

IMG_0948.thumb.JPG.45d22724015d02bcd8618a7c6d25a9f5.JPG

Изменено пользователем l3VGV
Опубликовано:

Датчик для СН делаю на базе kmz41 и UZZ9000. Во время тестирования перепутал полярность. UZZ9000 хорошая мелкосхема - простила.

  • Поддерживаю! 2
Опубликовано:


 

1 декабря 2019 г. в 22:07, l3VGV сказал:

UZZ9000 хорошая мелкосхема

Ого, раритет !     :)
 

Опубликовано: (изменено)
14 часов назад, Komaroff сказал:

Ого, раритет !

 

Эта кроличья нора оказалась сильно глубже чем мне хотелось.

 

UZZ9000, как и его потомки kma210, не выдают на выход r-r, они отрезают себе на старость примерно по 5% с каждой стороны. А СНшный АЦП обрабатывает полную шкалу, с 0 до Vdd(хотя мне поначалу думалось что он до пределов не доходит). По краям остается солидный недоход. Учитывая что у нас модификация высокой культуры быта, отдавать это на откуп виндовской калибровке я не буду. 

 

Получается нужно растащить, немного, на 10%. Если брать хороший ОУ, который может хотяб по 10мВ до рельс доезжать, то это или дорого или их у нас не продают. Для обычных ОУ нужен запас по напряжению.

 

И вот, получается что заместо "просто воткнул UZZ", теперь добавляется плата преобразователя напряжений и ещё масштабирующие усилители. :joy: 

Изменено пользователем l3VGV
Опубликовано: (изменено)

Попытка покорить питание №1 удалась не совсем. Зато выглядит хлестко!

 

IMG_0951.JPG

Изменено пользователем l3VGV
Опубликовано: (изменено)

Попытка №2.

 

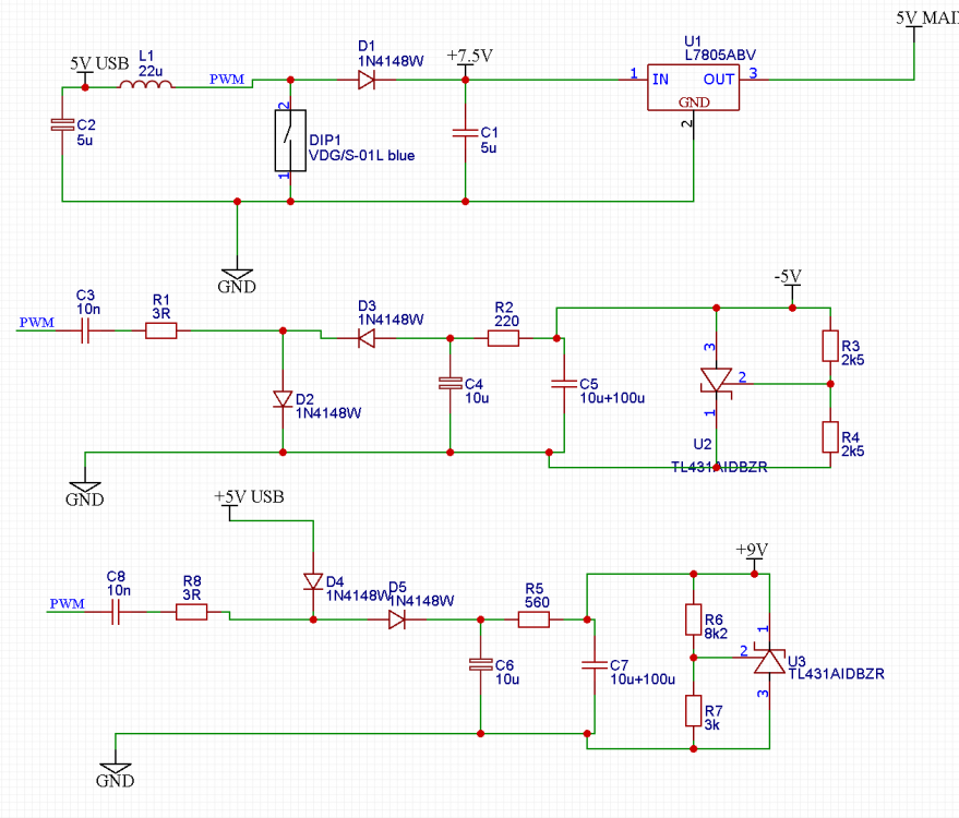
Было решено отказаться от хитромотанных изделий и обойтись дешевой и доступной рассыпухой.

В главной роли у нас дешевый китайский повышающий dc-dc на базе mt3608, с его индуктора снимаем меандр и с помощью чарж пампы и удвоителя напряжения делаем себе доп. линии для питания ОУ, токи там смешные, это сильно развязывает руки.

 

На повышающем преобразователе выставляем напряжение 7.5В(можно родной крутилкой, но я её заменил на фикс резистор 27к), подаем его на 78L05, это будет питание м.к., АЦП и всех прочих тяжелых потребителей. Родной диод шотки заменяем на 1n4148, он менее шумный, нам так лучше.

 

Важно понимать, что эта конструкция будет нормально работать только если есть потребитель на основной линии 5В. Керамики не жалеем, частота преобразователя более 1МГц.

 

 

схема у нас такая

image.thumb.png.788537b52d4367ea39b46d93f742602c.png

 

 

 

А внешний вид такой

IMG_0952.thumb.JPG.1651e06b164f32ebc1f53b1c5531c2c7.JPGIMG_0953.thumb.JPG.6a9aaa74050a0156b4b76a4fc57322fd.JPG

 

 

Изменено пользователем l3VGV
Опубликовано:
22.11.2019 в 12:19, Gelmec сказал:

Я имел виду, что когда я пробовал, то палка джойстика упиралась в ноги и не давала использовать полный ход ручки(
Пришлось делать подстульник:biggrin: (  место ограничено ) сейчас уже напольник с меньшим ходом.
Из этого я сделал выводы, что мои  педали  должны быть не меньше 50см между площадками ног. чем и доволен.

Каждый делает под себя :friends:

186B5A8C-42E8-4450-A707-1BDE0D9417C1.jpeg

Как-то так- было)

Механика где-то лежит на балконе)

12F75476-CC45-41B0-BFB9-6B072CCC3855.jpeg

 

ПиСюк жалко, очень

Опубликовано:
1 час назад, a___k___s сказал:

ПиСюк жалко, очень

 

В смысле недостаточного доступа воздуха?

  • ХА-ХА 1
  • Поддерживаю! 2
  • 2 недели спустя...
  • 2 недели спустя...
Опубликовано:

Важная информация. Закупил себе на НГ цифровой штангенциркуль. Оказалось, что металический штырь у СН, он ровно 3/16".

Опубликовано:

Для крепления датчика переделал механику ещё раз.

 

Суть понятна из картинки

IMG_0958.JPG

Опубликовано:
12.12.2019 в 18:15, l3VGV сказал:

А у меня как, нормально?

Это что за монстр?))

Опубликовано:
15 минут назад, WallterScott сказал:

Это что

 

Обычная, кастомная система жидкостного охлаждения РС. На проц и видяху. Можно и на чипсет, при желании(на х58 было актуально). Ну, 2 контура, с общим бачком чтобы удобнее заправлять и наблюдать. Насосов 2, радиаторов тоже, 2. 

 

Ну, 6 *140мм вентиляторов. Гидродинамически подшипгиковых, само сабой. На сниженной напруге, чтобы вообще не слышать.

 

Ну, на максималках термосопротивление радиаторов <1 гр на 290Вт. На тихом режиме 2-3Гр на 290Вт. Это я тестил пока у меня были хеон на 1366 и гтх680. На проце сложно сказать какая температура была, плата не знала поправок для ксеонового датчика. Но видяху выше 48Гр было невозможно прогреть никакими тестами. Это при 22Гр в комнате. 

 

Сейчас на новом и5 в тестах можно дожарить до 70Гр. Хотя и крышка у него плоская, и водоблок я притёр, и у меня тот что опять с припоем под крышкой.  (возможно если поднять обороты помпы то будет получше, но реальные нагрузки проц так не греют, а слушать лишний шум мне лень. колхозить управление оборотами от нагрузки оброатно лень)

 

Как понятно, с радиаторами я перебрал, с одной стороны. Процовый кристал является самым узким местом. С другой стороны, пара этих радиаторов (как сказали в магазине "от ВАЗ классики") стоят вместе в десять раз дешевле чем спец радиаторы для. 1шт мне обошлась в районе 1500р, а сколько стоят всякие мора и прочие?

Создайте аккаунт или войдите в него для комментирования

Вы должны быть пользователем, чтобы оставить комментарий

Создать аккаунт

Зарегистрируйтесь для получения аккаунта. Это просто!

Зарегистрировать аккаунт

Войти

Уже зарегистрированы? Войдите здесь.

Войти сейчас
×
×
  • Создать...